11月17日,安顺市发展和改革委员会发布“关于安顺市探索打造低空经济发展示范区试点方案及有关事宜公开征求意见的公告”,就《安顺市探索打造低空经济发展示范区试点方案(征求意见稿)》公开征求社会公众意见。公开征求意见期限为2024年11月17日至2024年11月30日,可以通过电话或电子邮件两种方式反馈意见。

安顺市探索打造低空经济发展示范区试点方案(征求意见稿)
为贯彻落实省委进一步全面深化改革部署,加快打造国家级低空经济发展示范区,结合安顺市建设贵州航空产业城实际,制定本试点方案。
一、总体要求
以习近平新时代中国特色社会主义思想为指导,全面贯彻党的二十大和二十届二中、三中全会精神,深入贯彻落实习近平总书记视察贵州重要讲话精神和《国务院关于支持贵州在新时代西部大开发上闯新路的意见》要求,立足新发展阶段,完整、准确、全面贯彻新发展理念,加快构建新发展格局,统筹高质量发展和高水平安全,主动服务国家战略,以场景应用为牵引,以示范试点为抓手,着力构建创新引领、交叉融合的航空装备制造产业新格局,着力创建丰富多元、跨界融合的低空应用场景新范例,着力构建智慧高效、安全有序的低空服务保障新体系,走出一条安顺特色的低空经济装备研制、应用场景、服务保障协同发展新路。
到2025年,建立全市低空经济发展工作机制,完成全市低空空域划设,构建军民航协同管理模式,完成省级A类飞行服务站建设,完成民用低空航空器试验试飞基地选址,黄果树景区低空旅游航线投入运营,在重点旅游景区、三甲医院建设一批垂直起降设施,全市低空整机制造企业达到2家。
到2026年,实现对低空空域和航线的动态监管与调整,省级航空应急救援中心基地建成投用,实现低空旅游航线常态化、网络化运营,在农林植保、低空物流、城市服务领域开展试点应用,在安核心军工企业在新型航空器、机载系统等领域形成关键技术突破。
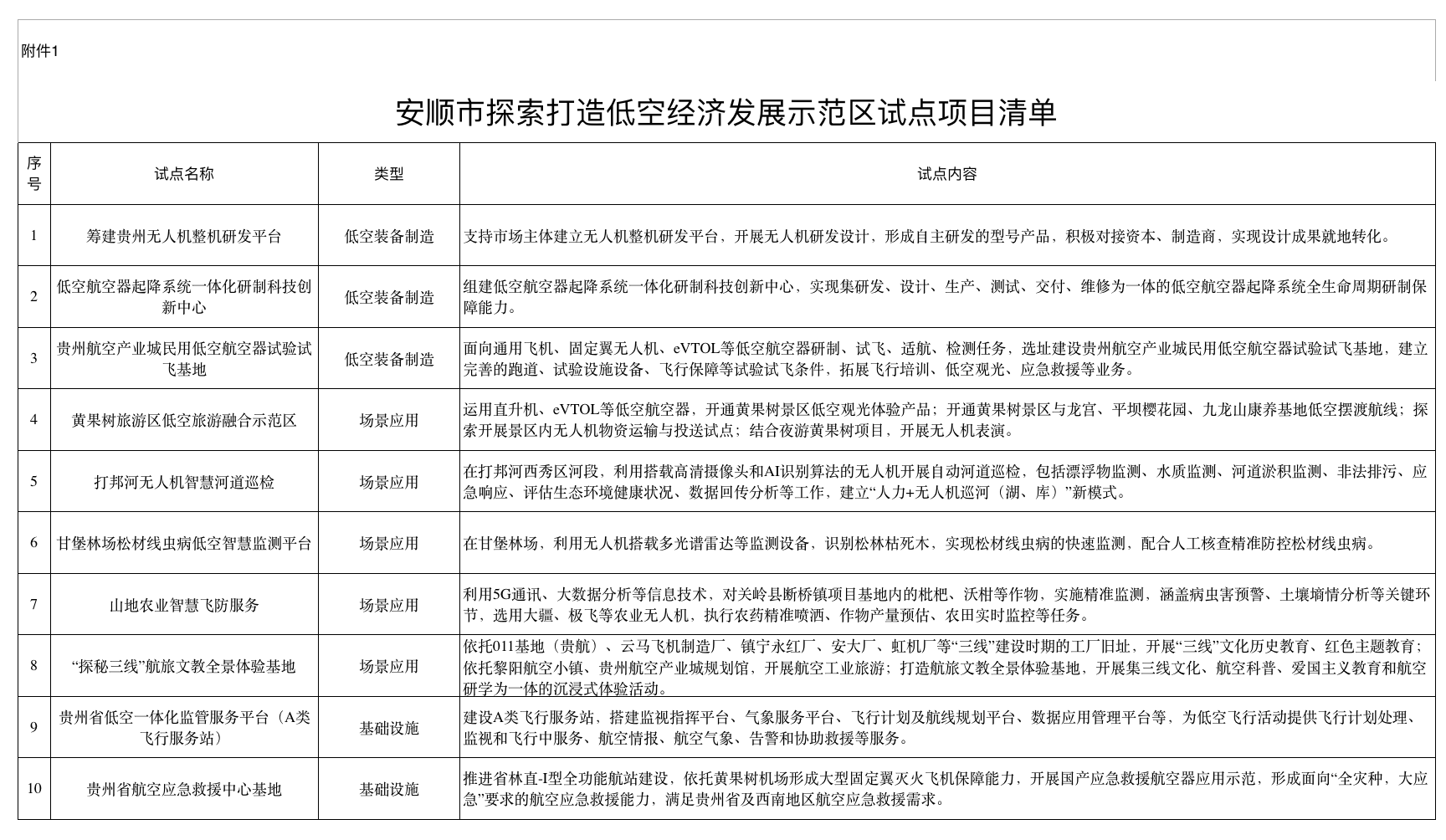
到2027年,建成3个低空装备制造项目、五个低空场景应用试点、2个重大低空基础设施的“352”试点示范,形成以低空装备制造为重点、以应用场景为牵引、以重大基础设施为支撑的发展格局,将低空经济培育成为全市新质生产力的重要增长极,走出一条“外研内试内产外销”的安顺特色发展路径,力争成为国家级低空经济发展示范区。
二、打造低空装备研制产业链
- 提升低空航空器总装研制能力。支持市场主体建立无人机整机研发平台,开展无人机研发设计,形成自主研发的型号产品,实现设计成果就地转化。面向遥感、测绘、巡检等应用场景,开展“中华蜂”、“鹞鹰”等固定翼无人机改型改进和适航取证。加快推动倾转旋翼、混合翼、多旋翼等大中型无人机产业化。引进轻型固定翼通用飞机总装制造项目,支持通用飞机电动化、无人化改型。加大eVTOL、新能源飞机等新型航空器总装项目招引力度,支持在安建设整机制造基地。
2.建立低空航空器起降系统一体化研制平台。组建低空航空器起降系统一体化研制科技创新中心,面向民用直升机、通用飞机、eVTOL等低空产品,参与整机产品研发,注重适航能力建设,实现集研发、设计、生产、测试、交付、维修为一体的低空航空器起降系统全生命周期研制保障能力。
3.壮大零部件配套制造集群。推动现有技术能力向通用飞机、无人机、中小推力发动机零部件配套和复合材料领域转化。提升高性能航空铝合金、钛合金产业制造及精密加工能力,适时拓展材料回收产业。引导三电配套企业融入新型航空器供应链,推进新一代航空动力电池项目落地。
4.提升专业化配套服务能力。提升航空器维修基地配套服务能力,积极拓展大中型无人机、通用飞机维修、翻新与改装业务。建设贵州航空产业城检验检测中心,提供航空零部件理化测试、无损检测、计量检测、飞行性能、电池充放电等检验检测与认证服务,争取西南地区低空航空器适航审定中心落户安顺。整合升级全市热表处理资源,探索社会化共建共用共享模式。
5.拓展低空关联制造产业。拓展无人机反制技术攻关与产品研制,积极吸引无人机反制项目落地。扩大航空电线电缆产业规模,培育低空电子信息产业。推动低空大数据存储、处理、应用与交易等相关产业发展。鼓励企业开展航空制造产线数智化升级。联动重点景区、航空园区、三线文化等优势资源,打造航空主题特色文创产业。
三、培育低空特色应用场景
6.打造低空观光示范航线。加快推进“低空+旅游”深度融合,开通黄果树、龙宫、格凸河、屯堡村落、花江大峡谷等知名景区的低空观光航线。依托坝陵河大桥开展航空跳伞等极限运动。加快建设黄果树旅游区低空旅游融合示范区,逐步拓展景区串飞、航空运动、飞行体验、无人机表演、高端康养等多种低空文化旅游场景,打造航旅融合新业态。
7.建设山地特色航空应急救援体系。面向“全灾种,大应急”要求,积极争取贵州省林-直I型全功能航站落地安顺,承接航空救援力量常态化驻防。全面加强监测预警、通讯保障、抢险救援、力量投送等航空防灾减灾救灾能力建设。拓展“无人机+”警务航空实战应用。开展极限运动、交通事故等山地紧急医疗救援。
8.探索开展无人机物流配送服务。联合省邮政管理局探索无人机融入县乡村三级寄递网络,试点推进普定县等“镇到村”无人机物流项目。探索利用无人机开展黄果树等重点景区内物资运输与投送试点。开展血液制品、检验标本、急救药品等紧急医疗物资转运服务。
9.推广农林植保行业应用。以农村合作社为主体开展无人机病虫害防治应用,进一步提高农用无人机采购农机购置补贴额度。在镇宁县蜂糖李产区、紫云“两红一芯”产业带、关岭果蔬基地等区域,打造低空农业示范基地。重点推进林区无人机巡查巡护,逐步拓展林区作物识别、火险侦查、空中喊话等应用。
10.扩大低空公共服务应用。建设无人机测绘服务平台,推广无人机地理测绘应用。建立健全“河(湖、库)人员+无人机巡河(库)”新体系,开展打邦河西秀区河段等水体、水质、水文监测与河(湖、库)无人机巡检。普及电力巡检、吊装架线等无人机应用。推进重点路网无人机巡检执法。争取翼龙2-H等多用途大中型无人机常态化布防,提供覆盖西南地区的人工影响天气服务。
11.拓展航空文化教育培训。开展通用航空商照、私照、运动类执照等飞行培训。开展无人驾驶航空器操控员执照培训、无人机应用技术培训等。依托通用机场、航空园区、工业遗址、航空展览馆等,打造航旅文教全景体验基地,开展集三线文化、航空科普、爱国主义教育和航空研学为一体的沉浸式体验活动。依托贵州民用航空职业教育学院等院校,开设低空经济相关专业和职业教育培训,鼓励校企联合培养低空经济专业人才。
12.培育城市空中交通新业态。开通机场、高铁站等交通枢纽与重点景区的低空接驳航线,助力打造“快进慢游”高端旅游产品。试点开展eVTOL等无人驾驶载人航空器在城市空中交通中的应用示范。
四、构建低空创新融合生态
13.建设民用低空航空器试验试飞基地。在保障现有试验试飞任务的基础上,积极拓展民用低空航空器试飞业务。选址建设民用低空航空器试验试飞基地。整合利用低空试验试飞和场景应用飞行数据,建设低空飞行大数据服务平台。鼓励低空运营企业、大数据企业结合应用场景,探索开发低空飞行大模型,赋能低空经济发展。
14.加快低空科技创新成果转化。鼓励企业、高校、科研院所等机构增强自主创新能力,积极承担国家、省、市级低空经济相关科研项目。支持建立工程研究中心、产业创新中心、企业技术中心等低空经济创新平台。邀请行业专家,组建低空经济专家委员会。加强产学研用合作,畅通低空经济科技创新成果转化路径。加强区域技术合作,支持外部企业、研发机构科技成果在安转化。
15.打造低空经济特色产业园。依托贵州航空产业城建设,支持镇宁、平坝、经开区、西秀区等有条件的县区建设低空经济特色产业园,在生产制造、试验试飞、运营保障等方面实现差异化发展。积极谋划低空产业项目,争取列入国家或省级重大项目库,加快形成低空产业集聚效应。
16.探索制定低空经济相关标准。支持低空经济企业或机构参与制定低空航空器、检验检测、起降设施、运营服务等领域相关标准。研究制定低空起降设施、试验设施、飞行服务等收费标准。研究制定低空文旅、低空物流等运营服务取酬标准。
五、构建低空服务保障体系
17.分类划设低空空域。编制《安顺市低空空域评估报告》,出台安顺市低空空域分类划设方案,适时向社会公布。结合低空示范线路和场景应用需求,联合军民航相关部门,共同推动低空飞行航线航路划设。
18.建设低空一体化监管服务平台。争取建设省级低空一体化监管服务平台(A类服务站),为低空用户提供飞行航线航路快速审批报备、航空情报、气象保障、空中风险识别、空中监管等服务。强化无人机防御反制,建立快速预警、精准识别、有效处置的低空安全防控能力。依托优势算力资源,提前谋划布局低空数据中心,建设低空算力调度平台,构建低空数字底座。
19.建设低空起降设施网。依托黄果树机场建设全省低空运营与维护基地、省级航空应急救援基地。加快推进民用低空航空器试验试飞基地、航空遥感应急保障通用机场等设施建设。在安顺西站、黄果树风景名胜区、花江大峡谷、九龙山、龙宫等地区,建设低空垂直起降基地,在各区县建设森林防火起降点。鼓励各县区根据场景应用需求,建设无人机起降设施网络末端节点。
20.建设低空智联设施网。推动通信运营商分区域、分阶段开展低空通信基础设施“补盲”建设和改造升级。加快布局5G-A、互联网星座等通导一体设施设备,探索空天地一体化低空智联网技术应用。在黄果树机场、黄果树景区等飞行活动密集区域,优先布局低空监视设备,构建多层次的低空飞行监视网络。
21.建设低空气象设施网。优化升级现有地面气象观测站网,实施气象雷达“补盲”建设,推进低空气象观测社会化,逐步适应精细化低空气象服务保障需求。设立低空专业气象台,打造一支高水平低空气象服务保障队伍,提高低空气象数据的采集分析和中小微尺度的数值预报能力,提升低空飞行气象安全保障能力。
六、深化低空管理体制机制改革
22.建立低空经济工作推进机制。在贵州航空产业城建设指挥部下设低空经济推进专项工作组,作为全市低空经济发展的综合议事协调机构。明确市级低空经济发展牵头部门,统筹空域划设、项目推进、日常调度、督导考核等工作。
23.构建低空空域协同管理机制。落实国家低空空域管理改革要求,强化与军方、民航等单位对接,建立军地民低空空域协同管理机制,统筹划设、协调、管理全市低空空域资源,优化低空飞行活动申报流程,提高低空飞行管理服务效能。
24.构建央地企航空装备研制能力转移转化机制。深化与航空航天央企的战略合作,支持企业深度参与央企低空经济产业链。以政府购买服务、装备采购等多种形式,开展低空装备示范应用,推动产品改型改进,逐步实现低空装备市场化、商业化。依托国资平台、产业基金等,通过混合所有制改革、知识产权转移、股权投资、基础设施代租代建等方式,有效推动航空装备研制能力向低空经济领域转移转化。
25.制定低空经济地方性政策。加快开展安顺市低空经济高质量发展、低空经济三年行动计划、低空安全等顶层设计,明确安顺市低空经济重点发展领域、实施路径和重点工作等。在地方事权范围内明确低空装备制造、基础设施建设、场景应用、飞行服务保障等职责任务,为低空经济产业健康有序发展提供保障。
七、保障措施
- 强化统筹协调。市委深改委加强统筹和抓总,分管市领导推动,市发展改革委牵头落实,推动安顺市探索打造低空经济发展示范区试点建设中的重大事项、重要任务落实落地,市委改革办强化督促指导。
27.加大要素保障。统筹基础设施、园区等建设用地指标,保障低空经济项目合理用地需求。用足用好贵州航空产业城相关产业扶持政策,支持低空经济产业培育、技术创新、试点示范、人才引育等。
28.加大资金扶持。市级财政按照“资金跟着项目走”的原则,连续三年每年安排1000万元资金支持探索打造低空经济发展示范区试点建设。充分发挥安顺市航空产业私募基金激励引导作用,支持低空产业项目投资、场景应用、基础设施建设等重点领域。
29.筑牢安全底线。建立由行业主管部门牵头,跨部门、跨领域联合监管机制,落实低空飞行监管责任。针对低空飞行过程可能出现的各类风险和问题做好应急预案。
附表:

本文观点不代表本站立场,该文观点仅代表作者本人,本站不对其真实合法性负责,请读者仅做参考。内容来自网络,无商业用途,版权归原作者所有。涉及到版权或其他问题,请及时联系我们。