• 首页
  • 低空资讯
    • 行业资讯
    • 地方资讯
    • 企业动态
    • 融资新闻
  • 政策法规
    • 国家政策
    • 地方政策
    • 政策申报
    • 法律法规
  • 活动展会
    • 展览展会
    • 会议活动
    • 竞赛
  • 招标招商
    • 招标采购
    • 项目申报
    • 招商引资
  • 数据库
    • 企业库
    • 机型库
    • 专家库
    • 通用机场
    • 院校学院
    • 适飞空域
  • 观点科普
    • 专家观点
    • 学术论文
    • 科普内容
  • 低空招聘
    • 社会招聘
    • 校园招聘
  • 研究资料
    • 研究报告
    • 标准规范
    • 榜单
  • 其他
    • 投稿
    • 关于
低空界_低空经济网_低空行业资讯与产业服务 低空界_低空经济网_低空行业资讯与产业服务
搜索 登录
浙江杭州:《杭州市支持低空经济高质量发展的若干措施》
  • 首页
  • 低空资讯
    • 行业资讯
    • 地方资讯
    • 企业动态
    • 融资新闻
  • 政策法规
    • 国家政策
    • 地方政策
    • 政策申报
    • 法律法规
  • 活动展会
    • 展览展会
    • 会议活动
    • 竞赛
  • 招标招商
    • 招标采购
    • 项目申报
    • 招商引资
  • 数据库
    • 企业库
    • 机型库
    • 专家库
    • 通用机场
    • 院校学院
    • 适飞空域
  • 观点科普
    • 专家观点
    • 学术论文
    • 科普内容
  • 低空招聘
    • 社会招聘
    • 校园招聘
  • 研究资料
    • 研究报告
    • 标准规范
    • 榜单
    • 投稿
    • 关于
登录

您还未登录

登录体验更多功能

立即登录
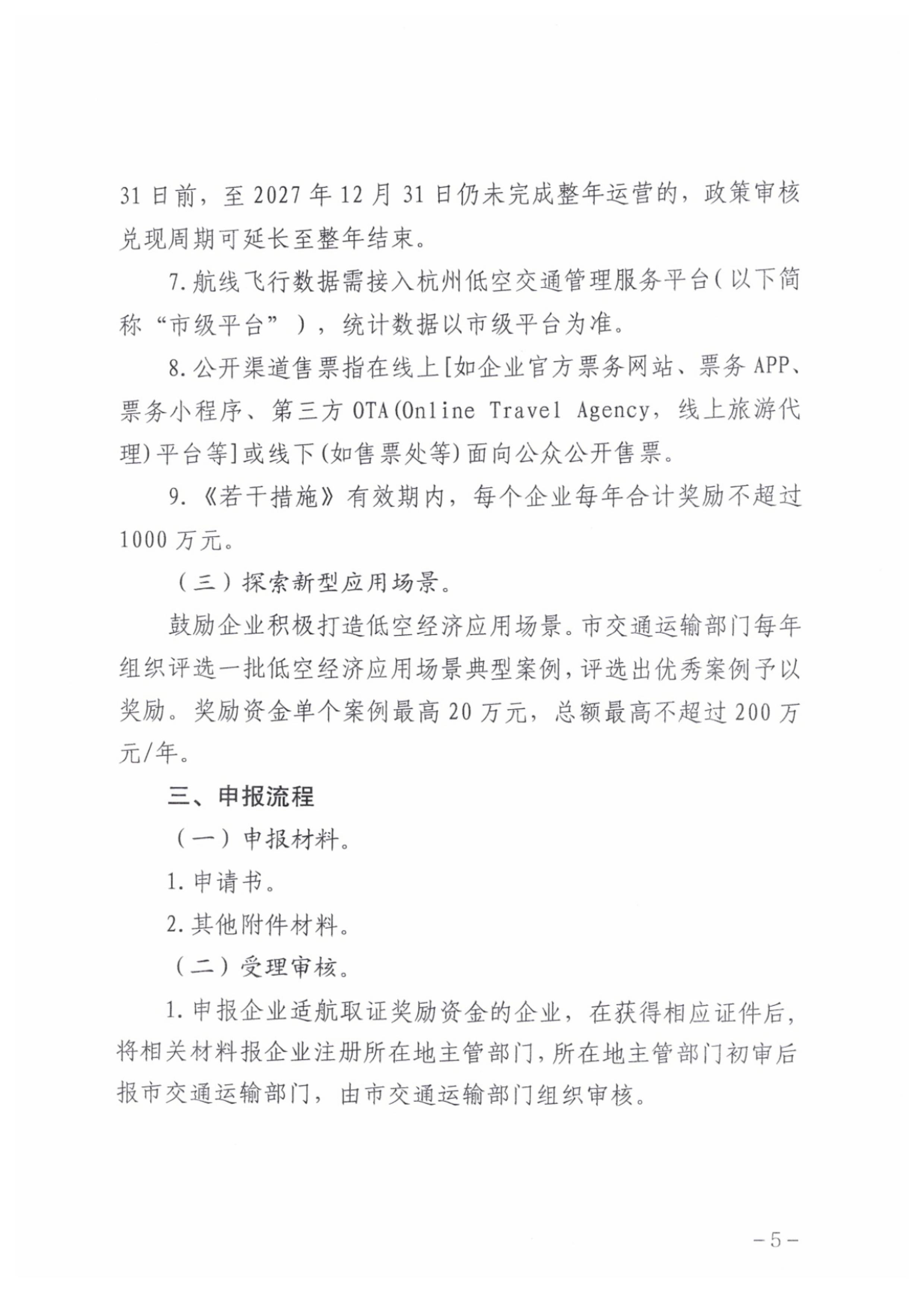
地方政策

浙江杭州:《杭州市支持低空经济高质量发展的若干措施》

2024-12-21 / 0 评论 /0 赞 / 本文阅读约 0 分钟
首页 › 地方政策 › 正文

hz (1).jpg
hz (2).jpg
hz (3).jpg
hz (4).jpg
hz (5).jpg
hz (6).jpg
hz (7).jpg
hz (8).jpg
hz (9).jpg
hz (10).jpg
hz (11).jpg
hz (12).jpg


本文内容来自互联网,不代表本站观点,本站不对其真实合法性负责。如有信息侵犯了您的权益,请及时联系我们。

0

地方政策
eVTOL开发商 Horizo​​n Aircraft 获得 840 万美元投资,以推进混合动力 eVTOL 开发
« 上一篇 12-21
上海低空经济产业发展有限公司注册成立,注册资本9亿元
下一篇 » 12-21

随机推荐

11.1-11.3·南京·2024中国(长三角)低空经济应用博览会

3.22·北京·科技管理学者北京公开课:从智能制造到低空经济粤港澳大湾区科创产业新格局

上海金山:《金山区关于加快低空经济产业高质量发展的政策措施》

我国现存7.7万家低空经济相关企业,“低空经济”命名企业数量激增 2025年已注册128家

热门文章

标签TAG

# 融资

# 政策

# eVTOL

# 深圳

# 成都

# 低空文旅

# 低空物流

# 上海

# 重庆

# 广州

# 低空经济

# 四川

投稿 关于

低空界 - 中国低空经济网 - 低空经济行业资讯与产业服务

版权所有 本站内容未经书面许可,禁止一切形式的转载。蜀ICP备2024096451号-1. All rights reserved.


低空界
公众号