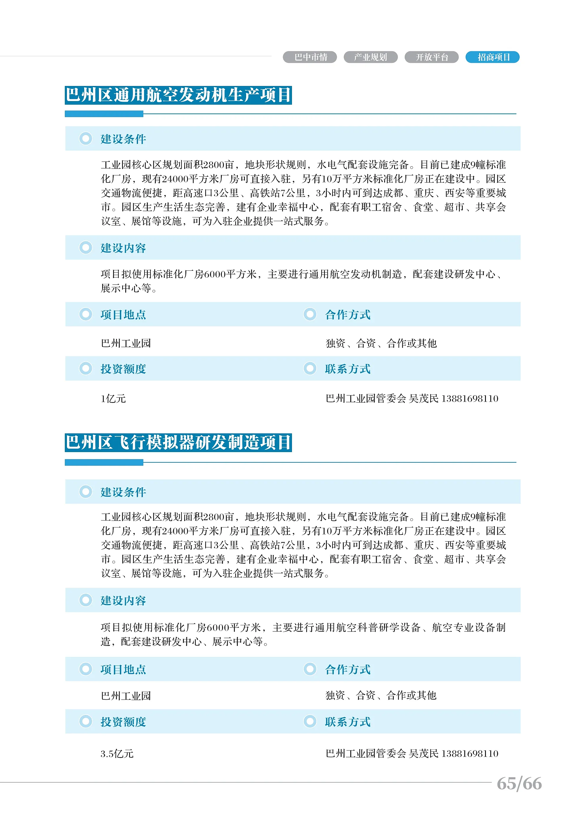
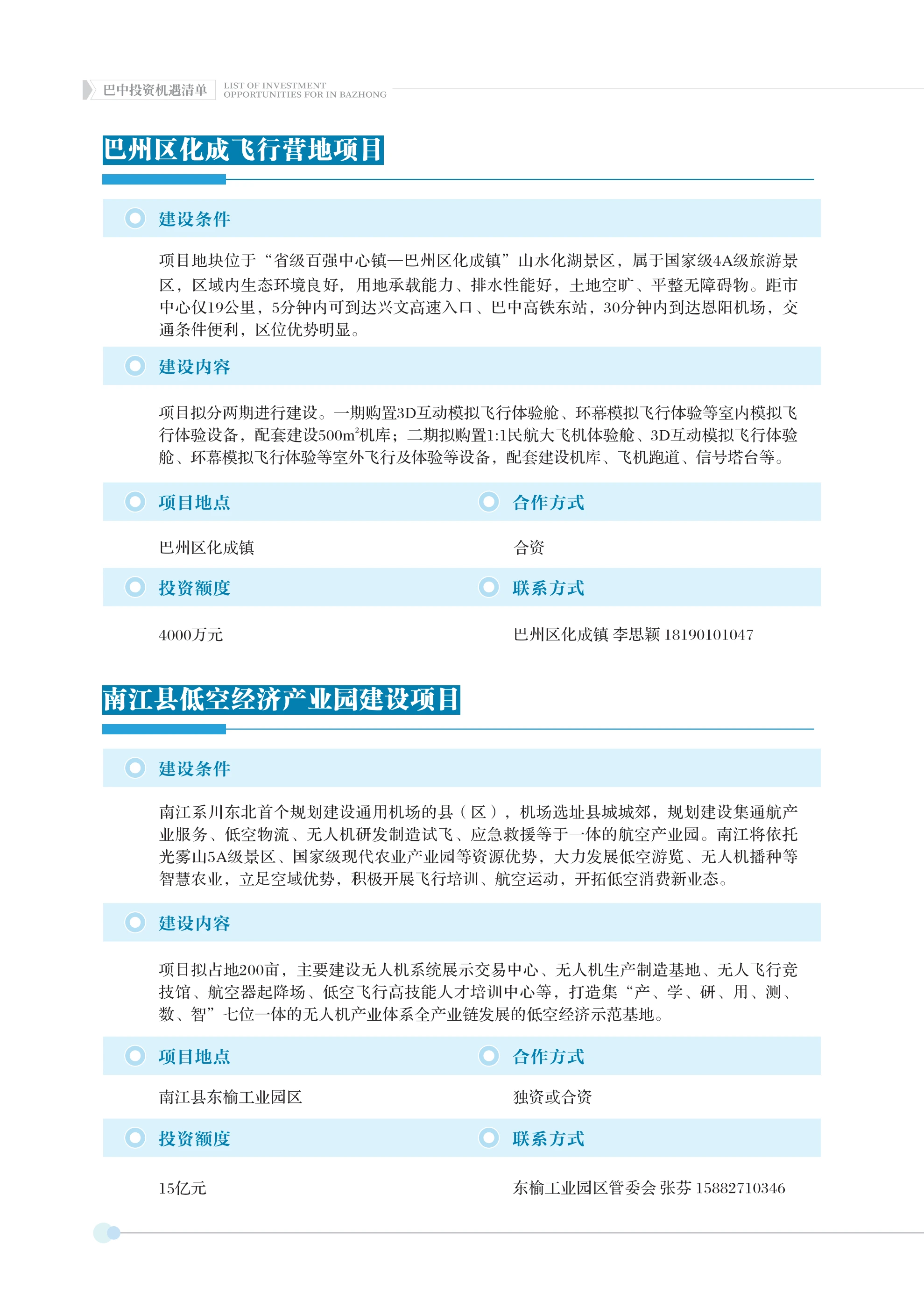
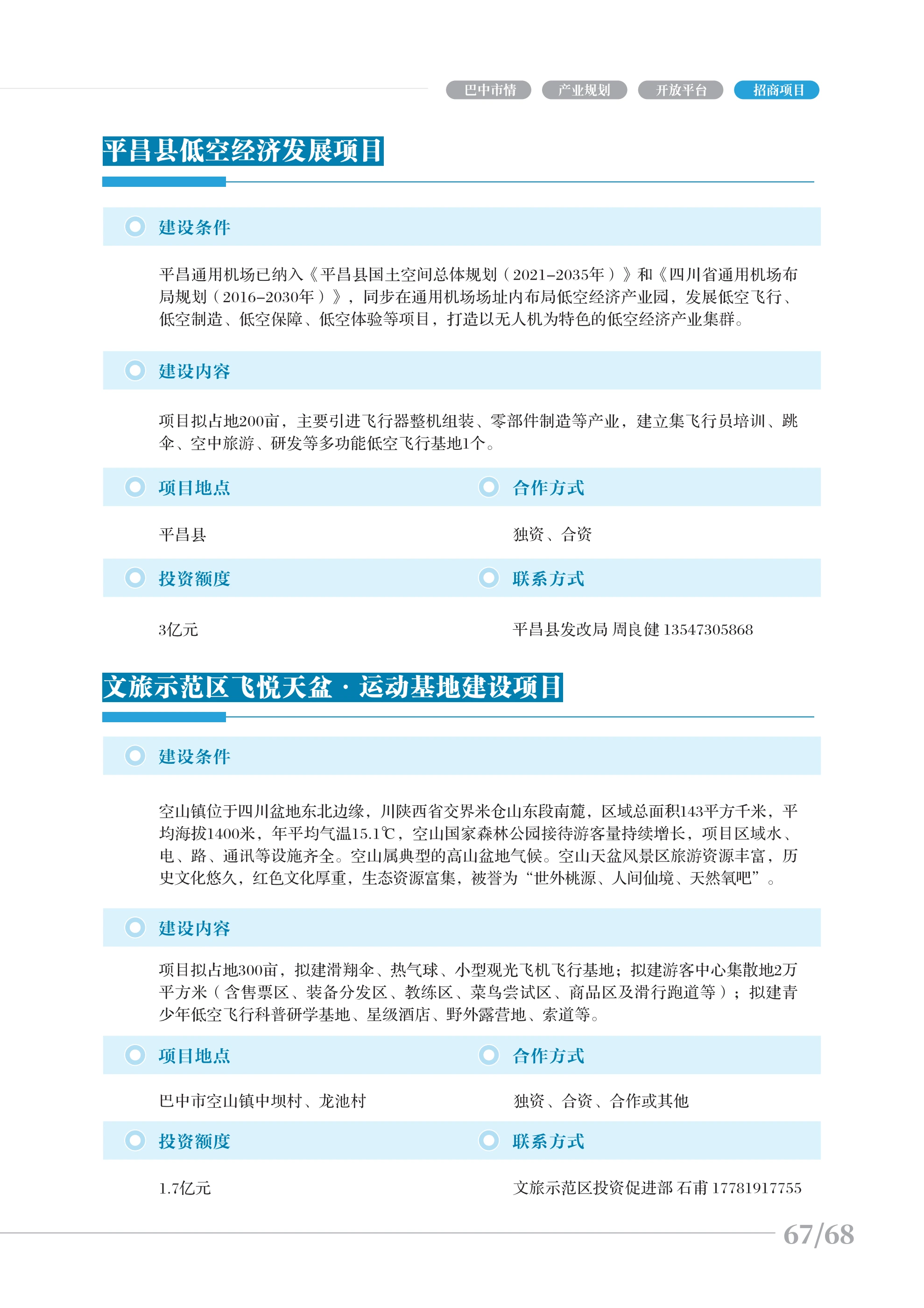
4月8日,巴中市对外开放发展大会召开,会上发布了涵盖全市9大产业生态产业圈,19条细分赛道,共计104个项目,总投资额达545.8亿元的《2025投资机遇清单》。
其中,低空经济相关项目8个。
《巴中市2025投资机遇清单》(低空经济部分) 



来源:开放巴中
本文观点不代表本站立场,该文观点仅代表作者本人,本站不对其真实合法性负责,请读者仅做参考。内容来自网络,无商业用途,版权归原作者所有。涉及到版权或其他问题,请及时联系我们。
本文观点不代表本站立场,该文观点仅代表作者本人,本站不对其真实合法性负责,请读者仅做参考。内容来自网络,无商业用途,版权归原作者所有。涉及到版权或其他问题,请及时联系我们。