
渝中区低空经济高质量发展三年行动计划(2025—2027年)
为贯彻落实党中央、国务院关于大力发展低空经济的战略部署,抢抓低空经济产业密集创新和高速发展的战略机遇,加快渝中发展新质生产力,根据《重庆市推动低空空域管理改革促进低空经济高质量发展行动方案(2024—2027年)》,结合渝中区实际,制定本行动计划。
一、总体要求
坚持以习近平新时代中国特色社会主义思想为指导,全面贯彻落实党的二十大精神和二十届三中全会精神,扎实落实习近平总书记对重庆系列重要指示要求,围绕全市打造新时代西部大开发重要战略支点、内陆开放综合枢纽“两大定位”,抢抓低空经济等新兴产业发展新机遇,立足区位优势、平台优势和产业基础,坚持以场景应用为牵引、以产业发展为龙头、以科技创新为驱动、以安全发展为保障、以基础设施为支撑,按照“一年打基础、两年拓场景、三年成体系”总体部署,着力建设“低空经济创新发展之城”先行区。
到2027年,基本实现政策制度体系框架初步形成、基础设施初具规模、应用场景丰富多元、产业创新初显成效的目标。打造低空经济发展“四高地”——低空经济产业高地,低空飞行保障高地,低空场景应用高地,低空空域治理高地。
——低空经济产业高地。打造渝中区低空经济产业生态。到2027年,引育低空经济重点企业及科研机构5家以上,低空产业规模达到10亿元以上,建成集研发设计、适航取证、飞行服务、场景应用、销售服务、飞行培训为一体的产业体系。
——低空飞行保障高地。创新空域资源网格化管理,完善全区低空飞行地面基础设施和服务保障设施。到2027年,基本建成安全高效、互联互通的低空新基建网络。
——低空场景应用高地。打造低空旅游观光、快递物流、公共服务、城市空中交通等应用场景。到2027年,低空企业的品牌影响力和标识度显著提高,打造场景示范样本5个以上,开展低空两江观光游、航空研学等项目10项以上。
——低空空域治理高地。发挥渝中数字经济产业优势,争取市级支持,在低空空域管控、航线运营等管理方面探索创新,推进低空产业高能级创新平台搭建基本完成。到2027年,低空智联基础设施网络初步形成,低空空域管理制度体系基本实现。
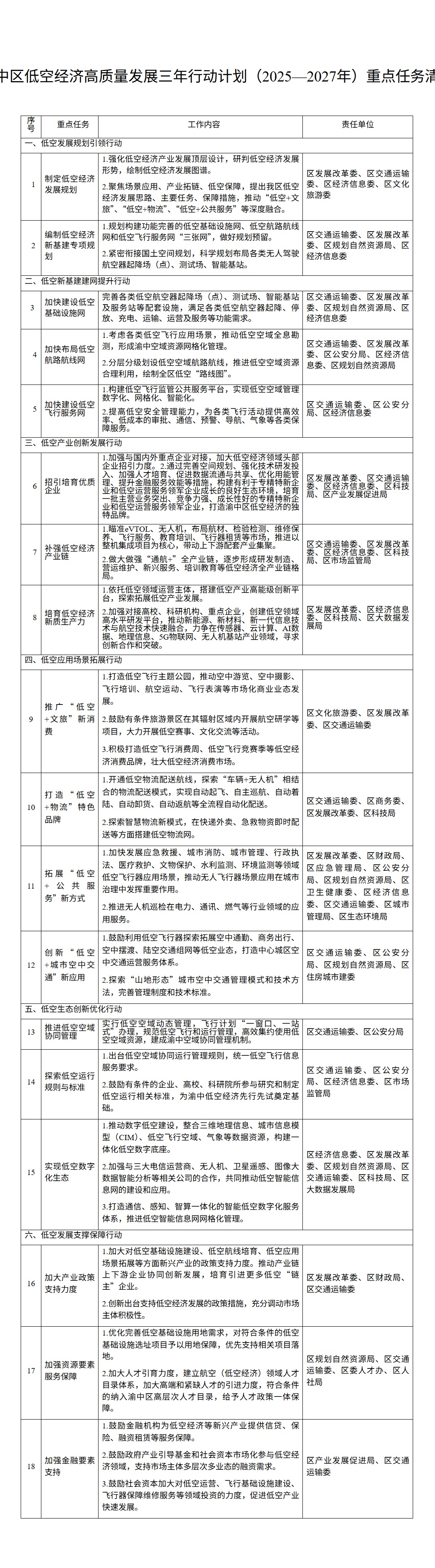
二、重点任务
(一)低空发展规划引领行动
1.制定低空经济发展规划。坚持规划先行,强化低空经济产业发展顶层设计,充分研判低空经济发展形势,紧密结合渝中区低空产业发展基础,绘制低空经济发展图谱,聚焦场景应用、产业拓链、低空保障,研究提出我区低空经济发展思路、主要任务、保障措施等,推动“低空+文旅”、“低空+物流”、“低空+公共服务”等深度融合。(责任单位:区发展改革委、区交通运输委、区经济信息委、区文化旅游委)
2.编制低空经济新基建专项规划。以场景应用为牵引,规划构建功能完善的低空基础设施网、低空航路航线网和低空飞行服务网“三张网”,做好规划预留;紧密衔接国土空间规划,科学规划布局各类无人驾驶航空器起降场(点)、测试场、智能基站。(责任单位:区交通运输委、区发展改革委、区规划自然资源局、区经济信息委)
(二)低空新基建建网提升行动
3.加快建设低空基础设施网。根据市级低空经济发展基础设施体系建设,结合渝中区低空发展需求,加快完善各类低空航空器起降场(点)、测试场、智能基站及服务站等配套设施,满足各类低空航空器起降、停放、充电、运输、运营及服务等功能需求。(责任单位:区交通运输委、区发展改革委、区规划自然资源局、区经济信息委)
4.加快布局低空航路航线网。树牢空域及资源的理念,综合考虑各类低空飞行应用场景,推动低空空域全息勘测,形成渝中空域资源网格化管理,争取市级相关部门支持,分层分级划设低空空域航路航线,推进低空空域资源合理利用,绘制全区低空“路线图”。(责任单位:区交通运输委、区发展改革委、区公安分局、区经济信息委、区规划自然资源局)
5.加快建设低空飞行服务网。利用北斗卫星导航、5G通讯技术等数字化和智能化技术,积极构建低空飞行监管公共服务平台,实现低空空域管理数字化、网格化、智能化,提高低空安全管理能力,为各类飞行活动提供高效率、低成本的审批、通信、预警、导航、气象等各类保障服务。(责任单位:区交通运输委、区公安分局、区经济信息委)
(三)低空产业创新发展行动
6.招引培育优质企业。加强与国内外重点企业对接,加大低空经济领域头部企业招引力度。通过完善空间规划、强化技术研发投入、加强人才培育、促进数据流通与共享、优化用能管理、提升金融服务效能等措施,构建有利于专精特新企业和低空运营服务领军企业成长的良好生态环境,培育一批主营业务突出、竞争力强、成长性好的专精特新企业和低空运营服务领军企业,打造渝中区低空经济的独特品牌。(责任单位:区发展改革委、区交通运输委、区经济信息委、区科技局、区产业发展促进局)
7.补强低空经济产业链。探索渝中区“总部+基地”模式,瞄准eVTOL、无人机,布局航材、检验检测、维修保养、飞行服务、教育培训、飞行器租赁等市场,推进以整机集成项目为核心,带动上下游配套产业集聚,做大做强“通航+”全产业链,逐步形成研发制造、营运维护、新兴服务、培训教育等低空经济全产业链格局。(责任单位:区交通运输委、区发展改革委、区经济信息委、区科技局、区市场监管局)
8.培育低空经济新质生产力。发挥渝中区块链数字经济产业园优势,积极争取市级部门支持,依托低空领域运营主体,搭建低空产业高能级创新平台,探索拓展低空产业发展。加强对接高校、科研机构、重点企业,积极创建低空领域高水平研发平台,推动新能源、新材料、新一代信息技术与航空技术快速融合,力争在传感器、云计算、AI数据、地理信息、5G物联网、无人机基站产业领域,寻求创新合作和突破。(责任单位:区发展改革委、区经济信息委、区科技局、区大数据发展局)
(四)低空应用场景拓展行动
9.推广“低空+文旅”新消费。以低空应用场景试点为契机,依托低空运营主体,打造低空飞行主题公园,推出“空中游两江”低空旅游金名片,推动空中游览、空中摄影、飞行培训、航空运动、飞行表演等市场化商业业态发展,鼓励旅游景区在其辐射区域内开展航空研学等项目,大力开展低空赛事、文化交流等活动。积极打造低空飞行消费周、低空飞行竞赛季等低空经济消费品牌,壮大低空经济消费市场。(责任单位:区文化旅游委、区发展改革委、区交通运输委)
10.打造“低空+物流”特色品牌。结合渝中区“邮运通”建设,支持企业开展低空物流配送业务常态化运营。针对特殊地形的物流配送需求,开通低空物流配送航线,探索“车辆+无人机”相结合的物流配送模式,实现自动起飞、自主巡航、自动着陆、自动卸货、自动返航等全流程自动化配送。探索智慧物流新模式,在快递外卖、急救物资即时配送等方面搭建低空物流网。(责任单位:区交通运输委、区商务委、区发展改革委、区科技局)
11.拓展“低空+公共服务”新方式。加快发展应急救援、城市消防、城市管理、行政执法、医疗救护、文物保护、水利监测、环境监测等领域低空飞行器应用场景,推动无人飞行器场景应用在城市治理中发挥重要作用。推进无人机巡检在电力、通讯、燃气等行业领域的应用服务。(责任单位:区发展改革委、区财政局、区应急管理局、区公安分局、区规划自然资源局、区卫生健康委、区经济信息委、区交通运输委、区城市管理局、区生态环境局)
12.创新“低空+城市空中交通”新应用。鼓励利用直升机、电动垂直起降航空器(eVTOL)等低空飞行器探索拓展空中通勤、商务出行、空中摆渡、陆空交通组网等低空业态,打造中心城区空中交通运营服务体系。探索“山地形态”城市空中交通管理模式和技术方法,配套完善管理制度和技术标准。(责任单位:区交通运输委、区公安分局、区规划自然资源局、区住房城市建委)
(五)低空生态创新优化行动
13.推进低空空域协同管理。结合市级低空空域协同管理服务平台要求,与空域管制单位互联互通,实行低空空域动态管理,飞行计划“一窗口、一站式”办理,规范低空飞行和运行管理,高效集约使用低空空域资源,建成渝中空域协同管理机制。(责任单位:区交通运输委、区公安分局)
14.探索低空运行规则与标准。参考市级规则标准,出台低空空域协同运行管理规则,统一低空飞行信息服务要求,鼓励有条件的企业、高校、科研院所参与研究和制定低空运行相关标准,为渝中低空经济先行先试奠定基础。(责任单位:区交通运输委、区公安分局、区经济信息委、区市场监管局)
15.实现低空数字化生态。推动数字低空建设,整合三维地理信息、城市信息模型(CIM)、低空飞行空域、气象等数据资源,构建一体化低空数字底座。加强与三大电信运营商、无人机、卫星遥感、图像大数据智能分析等相关公司的合作,共同推动低空智能信息网的建设和应用,打造通信、感知、智算一体化的智能低空数字化服务体系,推进低空智能信息网网格化管理。(责任单位:区经济信息委、区发展改革委、区规划自然资源局、区交通运输委、区科技局、区大数据发展局)
(六)低空发展支撑保障行动
16.加大产业政策支持力度。积极争取国家、市级政策资金支持,加大对低空基础设施建设、低空航线培育、低空应用场景拓展等方面新兴产业的政策支持力度。推动产业链上下游企业协同创新发展,培育引进更多低空“链主”企业。创新出台支持低空经济发展的政策措施,充分调动市场主体积极性。(责任单位:区发展改革委、区财政局、区交通运输委)
17.加强资源要素服务保障。根据低空基础设施规划,优化完善低空基础设施用地需求,对符合条件的低空基础设施选址项目予以用地保障,优先支持相关项目落地。加大人才引育力度,建立航空(低空经济)领域人才目录体系,加大高端和紧缺人才的引进力度,符合条件的纳入渝中区高层次人才目录,给予人才政策一体保障。(责任单位:区规划自然资源局、区交通运输委、区委人才办、区人社局)
18.加强金融要素支持。鼓励金融机构为低空经济等新兴产业提供信贷、保险、融资租赁等服务保障。鼓励政府产业引导基金和社会资本市场化参与低空经济领域,支持市场主体多层次多业态的融资需求。鼓励社会资本加大对低空运营、飞行基础设施建设、飞行器保障维修服务等领域投资的力度,促进低空产业快速发展。(责任单位:区产业发展促进局、区交通运输委)
三、工作保障
(一)强化组织领导。按照“分工有序、合作有力”的工作原则,区发展改革委、区交通运输委、区经济信息委分别牵头负责低空经济发展组织推进、低空飞行管理服务、低空经济产业推进等方面工作。各相关单位围绕低空经济发展规划、低空保障体系、空域协同运管、产业培育壮大、应用场景拓展、信息服务拓能等,加强系统谋划,推动各项重要任务落实突破。
(二)加强部门协调。构建全区各职能部门协同联动工作机制,明确责任分工、细化工作举措、抓好任务落实。加强跨部门跨层级深度对接和资源整合,及时研判重点企业、重点项目运行情况,协调解决产业发展中存在的重大问题,统筹推进全区通用航空相关产业发展规划落实、扶持政策制定和重大项目招商建设等工作。打造一流营商环境,加强跟踪研究和督促指导,确保重点工作有序推进。
(三)强化政策激励。优化重组现有各级各类产业扶持政策,研究制定区级支持低空经济发展专项政策,培育发展一批在城市公共事务管理、应急救援、低空物流等细分领域有优势有特色的低空运营服务领军企业。支持低空经济相关企业加大投资培育、发展壮大、技术创新、升规升级、项目建设等。鼓励各类金融机构创新金融产品和服务,加大信贷、资金供给力度。


本文观点不代表本站立场,该文观点仅代表作者本人,本站不对其真实合法性负责,请读者仅做参考。内容来自网络,无商业用途,版权归原作者所有。涉及到版权或其他问题,请及时联系我们。