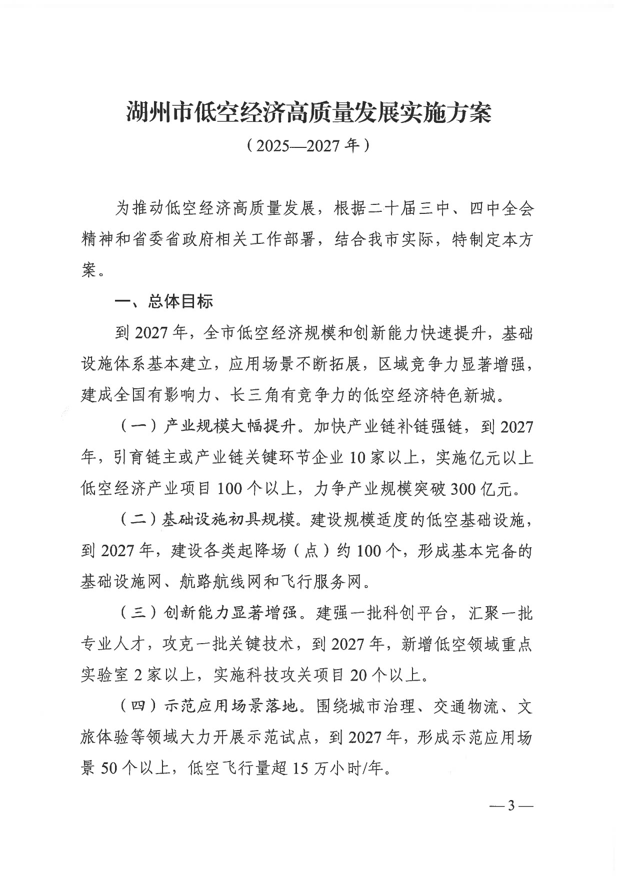
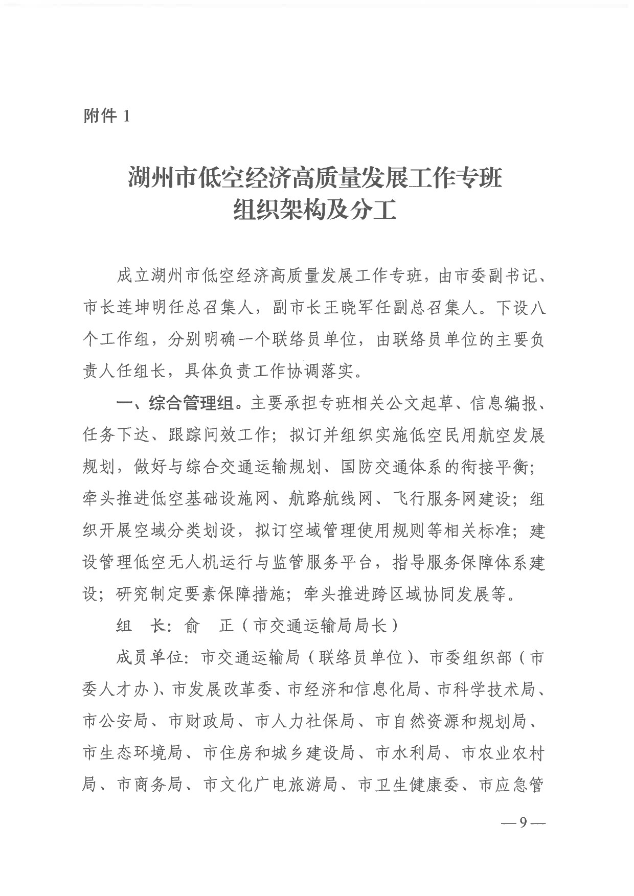
近日,湖州市交通运输局、湖州市发展和改革委员会、湖州市经济和信息化局、湖州市科学技术局、湖州市公安局、湖州市国防动员办公室、湖州市投资促进局联合印发《湖州市低空经济高质量发展实施方案(2025-2027年)》,《方案》提出到2027年,湖州全市低空经济规模和创新能力快速提升,基础设施体系基本建立,应用场景不断拓展,区域竞争力显著增强,建成全国有影响力、长三角有竞争力的低空经济特色新城。














来源:湖州市商务局
本文观点不代表本站立场,该文观点仅代表作者本人,本站不对其真实合法性负责,请读者仅做参考。内容来自网络,无商业用途,版权归原作者所有。涉及到版权或其他问题,请及时联系我们。
本文观点不代表本站立场,该文观点仅代表作者本人,本站不对其真实合法性负责,请读者仅做参考。内容来自网络,无商业用途,版权归原作者所有。涉及到版权或其他问题,请及时联系我们。