近日,国家标准化管理委员会发布2026年第4号公告,批准发布了国家标准《森林草原防火无人机巡查技术规范》(GB/T 47054—2026)。该标准是我国无人机在林草防火领域的首个国家级技术标准,将于2026年5月1日起正式实施。

森林草原火灾是威胁生态安全的重大自然灾害。近年来,随着低空经济与无人机技术的快速发展,无人机已成为森林草原防火巡查中不可或缺的技术手段。然而,在巡查任务设置、作业程序与安全管理等方面长期缺乏统一的国家标准。
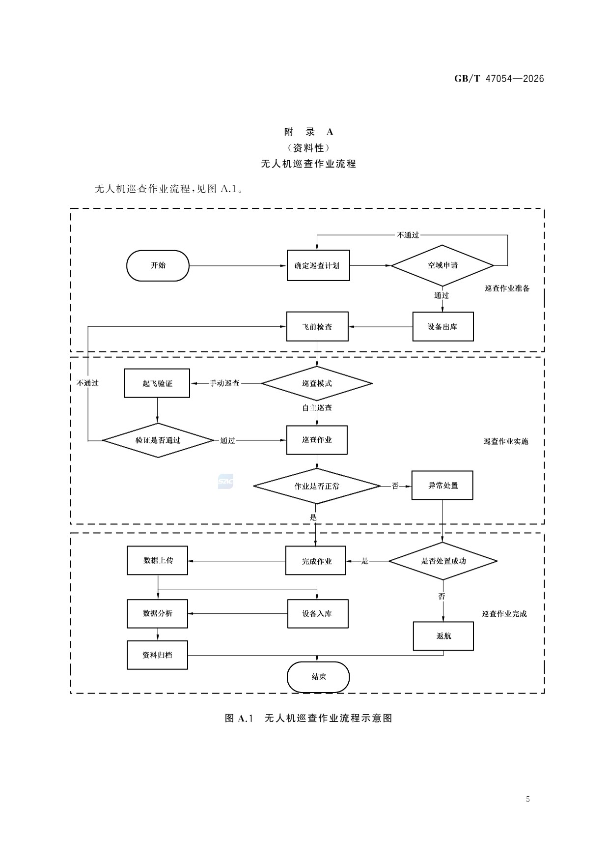
此次《森林草原防火无人机巡查技术规范》的正式公布,从国家层面填补了我国无人机在森林草原防火应用领域的标准空白。标准系统规定了森林草原防火无人机巡查的一般要求、巡查任务、巡查作业流程、异常情况处置和证实方法,实现了对多旋翼、固定翼和复合翼等主流机型的全覆盖,建立了从任务规划到飞行作业、数据回传的全流程标准化体系,尤其明确了复杂地形、恶劣天气下的应急处置程序,为行业发展划定了规范红线、提供了技术依据。这标志着我国森林草原防火无人机巡查工作正式告别“无标可依”的探索期,迈入标准化、规范化、体系化的高质量发展新阶段。
以下为全文:










本文内容来自互联网,不代表本站观点,本站不对其真实合法性负责。如有信息侵犯了您的权益,请及时联系我们。